Matériel - Wiwi
10 analogiques / 8 numériques sans fil
Pure-Data
Max MSP
Pure Data / Gem
Pour télécharger un patch, clic droit sur l'image et choisir
"Enregistrer la cible sous...".
Patch PD 1 : Obtenir les informations des capteurs

Ce patch permet de récupérer les informations
provenant des 10 voies analogiques du module "Wiwi". Il est utilisé ensuite comme abstraction.
Patch PD 2 : Test et visualisation des données des
capteurs analogiques et numériques
Le patch présenté ci-dessus
est utilisé en tant qu'invocation dans ce patch-ci
:

Liste des patchs PD disponibles sur le site
Max/MSP
Pour télécharger un patch, clic droit sur l'image et choisir
"Enregistrer la cible sous...".
ATTENTION : les patchs sont différents pour Mac et pour PC !
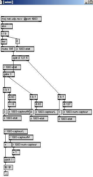
Patch Max 1 : Obtenir les informations des capteurs

Ce patch permet de récupérer les informations
provenant des 10 voies analogiques du module "Wiwi". Il est utilisé ensuite comme abstraction. Ce fichier fonctionne en Windows.
Patch Max 2 : Test et visualisation des données des
capteurs analogiques et numériques
Le patch présenté ci-dessus
est utilisé en tant qu'invocation dans ces patchers-ci, qui permettent de recevoir les données de plusieurs Wiwis différentes
:

A utiliser pour une interface sans fil.

Ce fichier permet de reconnaître facilement le numéro de l'interface utilisée.
Ces patchs fonctionnent en Windows.
Liste des patches Max disponibles sur le site
|