- Programmation >
- Matériel >
- Capteurs interfaces >
- Capteurs wiwi >
- Max 4
Interface sans fils Wiwi en Max 4
- Ces patches correspondent à l'interface sans fil Wiwi.
- Documentation de la carte, ensemble des docs utiles.
- Ensemble des patches disponibles actuellement (Max, PD).
- Patches Max 4 pour Wiwi.
Réception des données
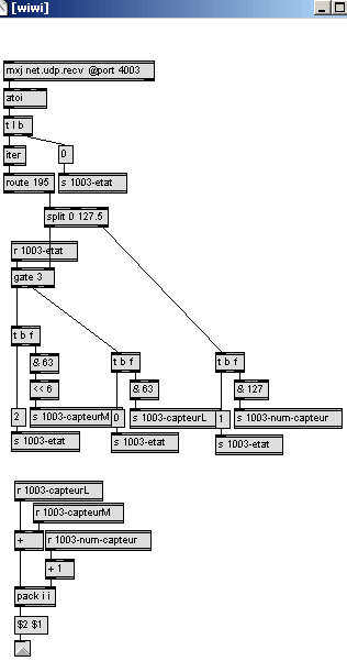
La Wiwi utilise un protocole réseau UDP pour envoyer les données des capteurs vers la borne Wifi. Le patch ci-dessous permet de recevoir les 10 capteurs analogiques et les 8 interrupteurs qui peuvent y être branchés.
En cas de plusieurs interfaces, les Wiwi s'adressent à des port UDP différents.
Abstraction dédiée à l'interface Wiwi
Cette abstraction est indispensable à la réception des données. Elle est intégrée au patch ci-dessus, avec un numéro de port en argument.
Patch
Logiciels et langages
Programmation temps réel
Matériel
Outils
Affichage et utilisation des données
Didacticiels



